3044永利集团(中国)有限公司
搜索
搜索
Toggle navigation
首页
学院概况
新闻公告
师资队伍
教学工作
学生工作
招生就业
党建工作
下载中心
当前位置:
首页
>>
招生就业
>> 正文
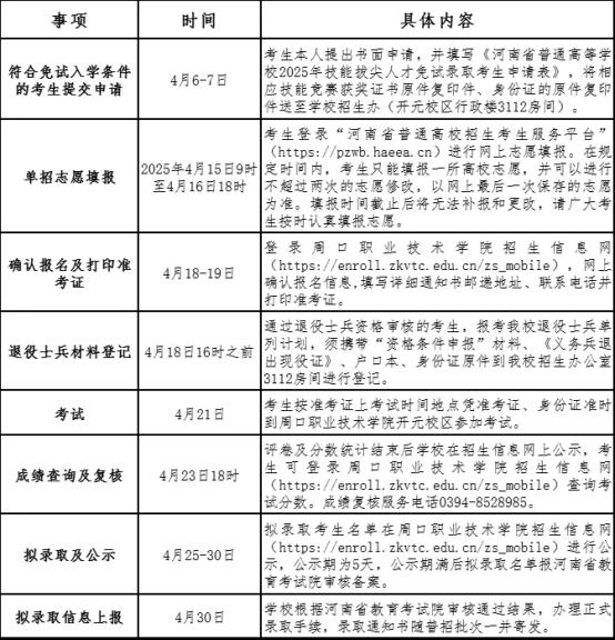
周口职业技术学院2025年高职单招日程安排表
日期:2025-04-06 08:10 发布人: 览量:
上一篇:
周口职业技术学院2025年单独考试招生简章
下一篇:
3044永利召开企业招聘宣讲会
返回首页
关闭页面
分享到
相关链接
学院官网
图书馆
智慧校园
学信网
常用链接
学校主站